中国正义反腐网(www.zyff.org)、《反腐廉政月刊》杂志社山东综合讯:日前首次向外公布5所监狱至少有500人感染新冠病毒肺炎一事。外界认为,这恐怕只是真实状况的冰山一角。媒体披露,山东济宁任城监狱疫情严重,很多警察被隔离而且被逼签保密的承诺书。

山东济宁任城监狱疫情严重,很多警察被隔离而且被逼签保密的承诺书。示意图
23日,据媒体报道说,目前一份内部文件传出,任城监狱的很多警察被隔离在济宁的凤凰西苑酒店,当局怕消息外传,不仅要求他们签保密的承诺书,还给他们购买统一服装换下警服。
对山东济宁任城监狱爆发的疫情,当地不仅封杀,还以散布谣言为由解散了很多微信群。直到21日上午济宁疫情防控指挥部才首次公布了任城监狱确诊服刑人员200例,警察7例。任城监狱现有疑似病例10例。
22日《齐鲁晚报》报道称,济宁疫情确诊病例目前排名山东省首位,山东省委书记刘家义、省长龚正已经到济宁就疫情防控工作进行调研。
知情者此前就向记者曝料称,“任城监狱由于管理不当出现疫情爆发,监狱环境特别糟糕,监狱工作人员及关押犯人多数感染,保守也得几百人,形成人道主义灾难。省领导已经到济宁准备强将消息压下去。”
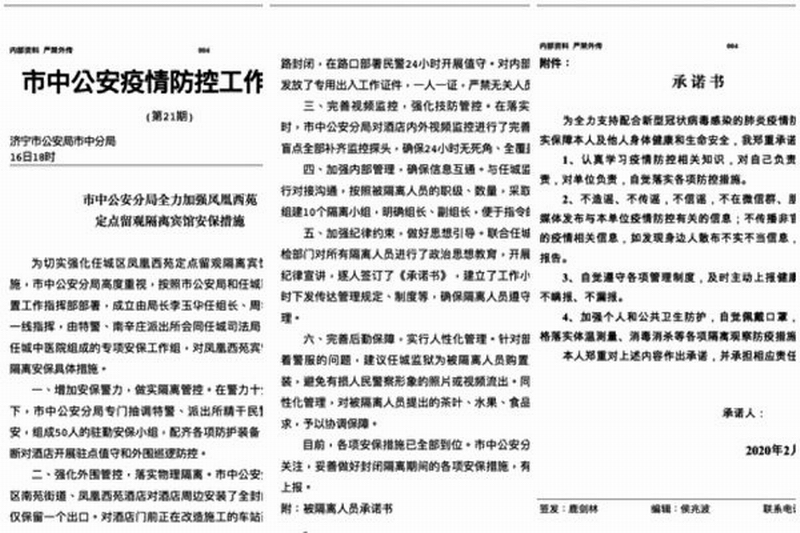
记者获得的济宁市中公安分局2月16日的文件——“市中公安分局全力加强凤凰西苑定点留观隔离宾馆安保措施”显示,任城监狱的大量警察早已在凤凰西苑酒店内进行隔离。
文件称,按市公安局和任城区疫情防控指挥部部署,市中分局建立高规格的专项安保工作组,由济宁市公安局市中分局局长李玉华任组长、周华贞副局长任一线指挥,包括特警、任城司法局、任城监狱等。对凤凰西苑宾馆采取了六条隔离安保具体措施。
由于隔离人员众多、工作繁重,市中分局还建议任城监狱成立临时工作专班,入住凤凰西苑宾馆,开展留观人员纪律、教育及管理等相关工作。

任城监狱被隔离的干警被要求签保密承诺书。(知情人提供)

任城监狱被隔离的干警被要求签保密承诺书。(知情人提供)
济宁市公安局市中分局《市中公安疫情防控工作〈市中公安分局全力加强凤凰西苑定点留观隔离宾馆安保措施〉》共有六条隔离安保措施之一,市中分局联合任城监狱政工、纪检部门对所有隔离人员进行所谓的政治思想教育,就保密及隔离纪律进行宣讲,并要他们签订《承诺书》,《承诺书》左上角八个字还明确指定:“内部资料、严禁外传”。
《承诺书》共有4点,其中第二点是关键,“不造谣、不传谣、不信谣,不在微信群、朋友圈等各种媒体发布与本单位疫情防控有关的信息;不传播非官方渠道发布的疫情相关信息,如发现身边人散布不实不当信息,及时劝阻并报告。”
市中分局认为这些被隔离者的职业特殊性和敏感性,还建议任城监狱对留观人员的手机使用提出严格纪律要求。
除了签署承诺书外,其它的措施,还有被隔离者按“职级、数量,采取军事化管理,组建10个隔离小组,明确组长、副组长,便于指令的上传下达。”甚至还建立了工作小组微信群,以便及时传达相关规定等。
在所谓的完善后勤保障,实行人性化管理这条措施中,市中分局建议任城监狱为被隔离的人员购置更换了统一服装,理由是“避免有损人民警察形象的照片或视频流出”。
其它的隔离安保措施,还包括在酒店周边安装了全封闭物理隔板,仅保留一个出口。酒店门前的车站西路也被封闭,警方24小时值守。内部工作人员每人有自己的专用的出入证,无关人员一律不得进出酒店。
另外,市中分局还组建50人的驻勤安保小组,配齐各项防护装备,24小时不间断对酒店进行驻点值守和外围巡逻防控。
甚至该分局对酒店的内外监控系统进行升级,对所有盲点全部补齐监控探头,确保24小时无死角、全覆盖监控。
据公开资料显示,济宁凤凰西苑大酒店2013年开业,位于车站西路99号,一共有216间客房,可容纳800人同时就餐。
因疫情管控不力,1月21日,解维俊被免去省司法厅厅长职务,王玉君任司法厅党委书记、省监狱管理局第一政委。2月22日,原潍坊市公安局局长吴磊新任省监狱管理局局长。



分享



