中国正义反腐网(www.zyff.org)、《反腐廉政月刊》杂志社江西讯:2020年2月20日、21日,上千名“罗氏百姓金行”的受害者聚集在江西省宜春市的市政府前讨血汗钱。因该金行法人代表罗军涉嫌非法吸收公众存款,2月19日晚间投案自首,金行被警方查封,涉案金额达4亿元(人民币,下同)。

2月20日、21日,上千名罗氏百姓金行的受害者聚集在市政府前讨血汗钱。(图片来源于网络)
一位不愿透露姓名的受害者女士向记者介绍了事件经过。
1月20日,有受害者听说罗军投案自首的消息,大家一传十,十传百,所有人都坐不住了,开始建群,据了解,共建了五六个群,每个群都是满员(500人)。
这位受害者女士表示,20日正是江西疫情严控部分解除的日子,市政府也开始上班,23日正式全面复工,因此一些小区凭通行证可以自由出入,并且没有时间限制。
20日上午,数百名受害者来到罗氏百姓金行店门口。店面大门紧闭,警方也在现场,给金行相关人员打电话也无人接听,整个金行人去楼空。
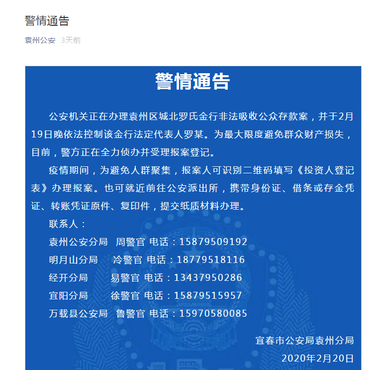
20日下午4点,宜春袁州公安的公众号发出警情通告,称正在办理袁州区城北罗氏金行非法吸收公众存款案,并于2月19号晚上依法控制了金行法人罗军。受害者可以在网上报案,也可以到当地管辖派出所报备,填写“集资参与人报案登记表”。

宜春袁州公安的公众号 截图
上述受害者表示,20日下午,他们只是得到了一张表格,没有人给他们任何解释说明,大家都非常担心、焦虑,最后大概有上千名受害者聚集到市政府前,21日,他们又再次来到市政府前讨说法。
据了解,上千名受害者们在现场并未打横幅,也未喊口号,只是在那里站着,政府前则站着数十名黑衣特警。然后站在最前面、说话声稍微大的两三名受害者被警方强行抓走,其中包括妇女。
这位受害者表示,最让所有人无法理解的是他们怎么变成了集资参与人,成为非法吸收存款的参与者。


罗氏百姓黄金店 视频截图

宜春罗氏实业发展有限公司董事长 罗军
据悉,该金行已经营十余年,在当地有8家门店与25家分店,罗军本人在当地也小有名气,上媒体,获嘉奖。
金行的主要业务是贩卖首饰,但是还有特色业务:首先是在他们那里买首饰可以免费寄存,每个月可以给你多送相应比率的金子,比如买10克,在他那里存一个月之后会得到10.1克,并且客户可以随意更换相同重量的新款式。
其次,金行还有借贷业务,将钱借给金行,金行给借款人开据有罗军签名、身份证号,以及公司公章的借条,借款人每月可获得1.2分的利息。相当于你存10万元,每月可得1200元的利息。这两项业务已经运转十几年。
“在这里生活的人都知道罗军这个人,也知道他们有这个业务,并且平时去存钱取钱都很方便,所以会导致这十几年来传播开来。”
“五万元以下的随取,五万元到二十万元的提前一天预约,二十万元以上的是提前两天预约,随用随取,非常方便。” 这位受害者说。

江西罗氏百姓典当行、罗氏百姓存金行“老字号” (图片来源于网络)
受害者们现在惊慌失措,总共4亿元的血汗钱将血本无归。有消息指,罗军将其中的1亿元炒期货,1亿元支付利息,剩下有2亿元用于自己的生活支出,目前公司的固定资产仅有1500万元。
受害者表示,罗军突然投案自首,而且有传闻他与妻子离婚,自身患有癌症,他们怀疑罗军早有预谋,为了摆脱4亿元的债务责任已做好各种安排。
上述受害者还向记者透露,每一个金额后面都有一个家庭的故事,有老人将孙女做手术的50万元全部存进去;还有离婚的单身妈妈将买房的贷款20万元以及自己的数十万元积蓄全部存进去;更有一对夫妇将靠捡垃圾一辈子积攒的2万元全部存了进去。
“大家这时出来聚集在一起当然担心疫情传染,但是如果我们不出去,我们钱没有了,怎么生活,很多人的身家都在里面,即使他不得这个病,他在家里面怎么生存,现在什么都没有了,都不想活了。”受害者说。



分享



