中国正义反腐网-《反腐廉政月刊》杂志社陕西讯:(公民记者程敏、胡元真报道)近日,陕西“西安千亿城改涉黑案”受害人福建林学旺实名举报,西安市公安局专案组组长袁武强包庇西三爻村村干部何建成、东姜村村书记黄尚凌、北寨村村干部倪延琪,三人为首的黑恶势力涉嫌侵占土地1449亩,侵吞集体1022.4亿资产。

▲陕西“西安千亿城改涉黑案”受害人福建林学旺实名举报(图片来源:视频截图)
林学旺向记者讲述了“西安千亿城改涉黑案”的案情和他本人遭村霸为首的黑恶势力敲诈勒索,以及被构陷入狱的经历。
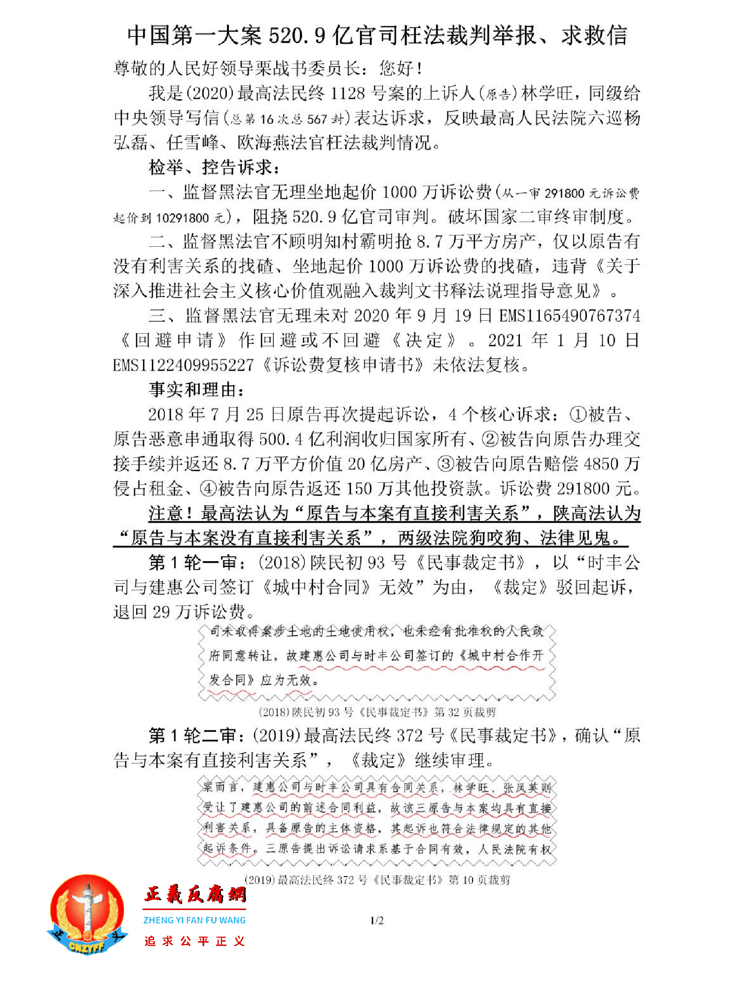
林学旺认为,“最高法院是最黑暗的!这个国家根本就没有法律的!第六巡回法庭法官杨弘磊、任雪峰、欧海燕枉法裁判,坐地起价1000万元诉讼费。”

▲中国第一大案520.9亿官司枉法裁判举报、求救信内容:最高法院坐地起价,索要1000万诉讼费。(受访人提供)

▲2021年4月4日,中国第一大案520.9亿官司枉法裁判举报、求救信内容:最高法院坐地起价,索要1000万诉讼费。(受访人提供)
“2019年6月22日‘西安千亿城改涉黑案’被列为‘重点督办’的案子;2020年6月14日,西安市公安局扫黑办答复‘经向西安市土地局发《函》回复,3个村1449亩土地涉嫌违法犯罪’……然而专案组调查3年多时间,3名村霸仍然逍遥法外。”他说。
记者致电西安市公安局专案组组长袁武强,在表明记者身份后,对方拒绝回答,挂断电话。
村霸们侵吞集体千亿资产却逍遥法外 投资人变受害人
2006年3月,中共搞“西部大开发”,福建建筑商人林学旺参与了西安市城中村改造,成为西安市城中村改造房地产投资开发的首批投资人。



▲林学旺遭构陷入狱判决书。2017年9月6日,陕西省西安市碑林区人民法院刑事判决书,(2017)陕0103刑初346号(受访人提供)
据林学旺透露,自2006年3月29日,他开始在西三爻村城改房地产项目投资开发。“2007年1月17日成立陕西融华房地产开发有限公司,与西三爻村城中改造公司签订了《城中村改造合同》,在长丰园开发约20万平方米的房地产项目。”
“项目只有批文没有办证(即小产权),所开发楼盘只能在西安市西三爻村城中村改造建设发展有限公司名下对外销售,因此经常受到何建成为首团伙的敲诈勒索,他们一开始不停向我索要钱款、房产、价值250万奔驰S500车,后其不满足于敲诈勒索,到2013年12月,直接侵占我约8万平方价值约20亿房产。”
在西三爻村投资的同时,2009年12月和2010年3月林学旺开始分别在东姜村和北寨子村进行城改项目的投资开发。
▲视频【林学旺实名举报,陕西“西安千亿城改涉黑案”受害人:中国无法律........】
林学旺透露,“村霸们利用其村干部特殊身份地位,本不符合人均耕地面积0.3亩以下城改条件。他们通过公职人员利用职务之便,将人口加报、土地亩数减报,骗取城改批文。0本钱,利用我的投资,垄断农村1449亩土地股权资源,侵吞集体改制村公司1022.4利润亿资产。涉嫌两高两部《指导意见》重点打击十二种之二‘把持基层政权、垄断农村资源、侵吞集体资产’的黑恶势力犯罪。”
“专案组后期告知,‘已从西安市工商局查清3个村村霸侵吞村集体为主体公司的全部股权’。西三爻村,土地遭侵占165万平方米,每平米利润1.8万元,总利润297亿元;东姜村,土地遭侵占278万平方米,每平方米利润1.8万元,总利润500.4亿元;北寨子村,土地遭侵占125万平方米,每平方米利润1.8万,总利润225亿元。”
遭索要股份不从被刺伤 受害人反遭构陷入狱一年
林学旺透露,“在投资东姜村期间,东姜村公司村书记黄尚凌要求让他的侄子、东姜村副村长出任公司副总经理,并给其20%的利润干股。因为这件事情,2016年8月1日,黄尚凌众人将我左侧背部刺伤,鉴定为轻伤二级。”
![林学旺被村霸打伤鉴定书,西安市公安局雁塔分局鉴定意见通知书,雁公(刑)鉴通字[2019]1093号.png 林学旺被村霸打伤鉴定书,西安市公安局雁塔分局鉴定意见通知书,雁公(刑)鉴通字[2019]1093号.png](/UploadFiles/2021-5-6/6375593761242311011867360.png)
▲林学旺被村霸打伤鉴定书。2019年11月14日,西安市公安局雁塔分局鉴定意见通知书,雁公(刑)鉴通字[2019]1093号(受访人提供)

▲林学旺被村霸打伤。2016年8月1日,西安航天总医院医学诊断证明书(受访人提供)
让林学旺更没有想到的是,他还被构陷“用30厘米刀捅刺法官助理腹部”,因此坐牢了365天。“他们本来是想要治我的‘寻衅滋事罪’,那个所谓被刺的人,没有伤情鉴定,所以不应该判我的刑。最后判我‘扰乱法庭秩序罪’,法庭上谁能带进去30厘米的大刀?”
林学旺透露,“西安土地局坚决说这个土地涉嫌违法犯罪,所以西安公安局不得已才立案的。因为‘秦岭违建案’,原陕西省委书记赵正永落马了,所以土地局不敢承担这个责任。中国的法院最害人了,一旦判决后,就是盖棺定论了,再翻案是翻不了了。”
说到这些年的经历,林学旺失声痛哭,“我太难了,我天天都想死,但是我不能死。我在网上发关于案件的帖子,都被删掉了。案子打到了最高法院,他们更黑暗。到现在我倾家荡产,走投无路。”



分享



