中国正义反腐网-《反腐廉政月刊》杂志社综合讯:(公民记者程敏报道)2021年7月9日(周五),是“私募一哥”徐翔刑满释放的日子。7月6日,徐翔实际控制的宁波中百、大恒科技却突然双双跌停。徐翔因涉2015年发生重大股灾而被青岛市中级人民法院判刑五年六个月。

▲上海泽熙投资管理有限公司(图片来源:网络)
据《中国基金报》报道,6日,徐翔概念股集体异动,其中,宁波中百、大恒科技跌停。
据悉,7月9日(周五),曾经的一代私募大鳄徐翔即将出狱。对此,徐翔妻子应莹回应称,判决书上写的刑满释放日期是7月9日,至于是否有变动,自己并不了解。青岛监狱工作人员也回复媒体称,自己对徐翔出狱一事并不清楚,这属于保密信息。
另外,关于涉及徐翔的资产甄别案和离婚案,暂未有新进展。

▲上海泽熙投资管理有限公司原总经理徐翔(图片来源:网络)
1978年出生的徐翔,曾是上海泽熙投资管理有限公司总经理(简称:泽熙投资),人称“宁波涨停板敢死队”总舵主,“私募一哥”。泽熙投资是中国股市富有传奇色彩的私募之一。
徐翔从早期的银河证券宁波解放南路营业部“涨停板敢死队”,到2005年转战上海,徐翔旗下的“泽熙系”资产版图逐渐壮大,直至2015年案发。

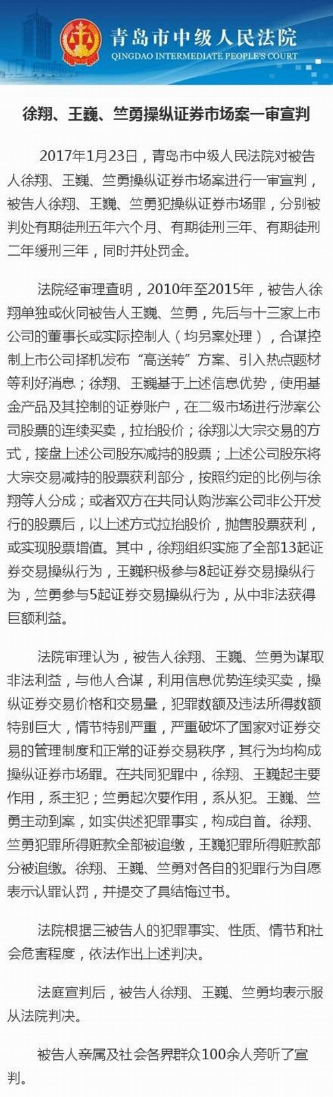
▲泽熙投资管理有限公司原总经理徐翔、王巍、竺勇操纵证券市场案进行一审宣判(图片来源:青岛市中院官方微博截图)
2017年1月23日,青岛市中级人民法院对被告人徐翔、王巍、竺勇操纵证券市场案进行一审宣判,被告人徐翔、王巍、竺勇犯操纵证券市场罪,徐翔被判处有期徒刑五年六个月,同时被处罚金110亿元人民币。在本次的判决中,法院只列出操纵证券市场罪,没有列出“内幕交易罪”。媒体2016年曾公开说,“徐翔等人涉嫌操纵证券市场、内幕交易犯罪,于近日被依法批准逮捕。”
2015年曾发生重大股灾,这次股市剧烈动荡被曝是中央的一场“经济政变”,中央监管部门和救市的“国家队”出现“内鬼”事件。

▲泽熙投资管理有限公司原总经理徐翔被逮捕(图片来源:图片来源:网络)
“私募一哥”徐翔的背景也被外界关注。搜狐财经曾引述知情人士的消息说,由于泽熙投资长年替高层人士理财,事件可能牵扯到多名部级官员。
上海泽熙投资管理有限公司原总经理徐翔被指控2010年至2015年间单独或伙同他人,先后与13家上市公司的董事长或者实际控制人合谋操纵上述公司的股票交易。



分享



